
.jpg)
My expertise has expanded to encompass user management, effectively serving both administrators and end-users. Through collaborative efforts with cross-functional teams, my work consistently aligns with overarching product goals. Each project builds upon past successes, driving continuous improvement in the user experience.

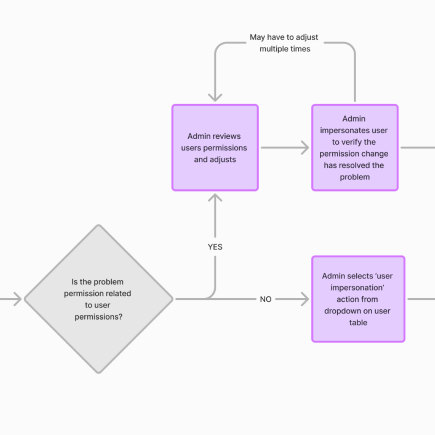
I significantly enhanced administrative efficiency and effectiveness by establishing robust admin governance solutions. This included streamlining troubleshooting workflows and developing high-demand features like User Impersonation, which increased user engagement by 100%.
I significantly improved the user onboarding experience by simplifying the user setup process, resulting in a 6% increase in sales rep activation rates. This streamlined approach exceeded initial adoption goals, with 1,120 customer accounts adopting Presets within the first 6 months, surpassing the target of 500 accounts.


As lead for the Optimize User Setup initiative, I successfully aligned diverse teams, impacting 7 of 13 key company initiatives. By equipping admins with a comprehensive user management solution that scales with their needs, I significantly improved the overall user experience.
I spearheaded a comprehensive redesign of the team management experience, addressing critical customer pain points and delivering a future vision. By prioritizing user needs and future-proofing the product, I shaped the future of the existing Teams feature.

I am a collaborative and empathetic leader who fosters strong relationships and drives impactful outcomes. My experience leading diverse teams across various projects has instilled in me the importance of trust, open communication, and a user-centric approach. I excel at facilitating collaborative workshops, re-focusing product direction, and creating inclusive spaces where all voices are valued and heard.
A skilled facilitator who leads productive workshops that foster collaboration, 
build consensus, and drive positive 
team outcomes.
My design journey began in the visual realm, collaborating with clients as a graphic designer. However, I soon found myself drawn beyond aesthetics, envisioning the entire customer experience. This led to a pivotal moment: imagining a customer opening an envelope filled with what many might dismiss as 'junk mail.' This experience sparked a realization – my true passion lay in understanding and improving user experiences.
Learn more